ChipIn

General Assembly Project


ChipIn explores the volunteering space to identify potential problems that exist in pairing volunteers with the correct volunteer opportunities. Research was conducted to better understand these users, and to establish specific pain points during their search and volunteer experience. Findings from my research were used to strategize toward an appropriate solution, and prepare UX assets to execute my design. Iterating on design was important to improve the usability, and to make sure the design remained User Centered, and avoid deviation from its purpose. Finally, ChipIn demonstrates my ability to implement best practices of the UX process I learned during my General Assembly UX course.

 
 
COVER2 Copy.png
 
 

Identifying a Problem

Many young adults have experienced volunteering in the past but with their busy lifestyles, find it very difficult to step away from their work and free-time to volunteer (or look for opportunities). After having informal conversations with many individuals (with previous volunteer experience) all of them recalled high levels of enjoyment during their volunteering. This sparked my curiosity to understand why they were so distant from this volunteering activity that they expressed great enjoyment from in the past.

 
 
 

Research Method 

Interviewing to Understand Volunteers and Coordinators

Before any research was conducted, I assembled a research plan to organize and document any further questions or processes I looked to better understand. To do this I defined why I was conducting research, what the goals of the research were, and how I hope to find possible solutions that could be implemented. Once the my plan was assembled I conducted formal interviews with 3 Volunteers and 1 Volunteer Coordinator to gather insight and information on their perspectives and experience with volunteering.

 
 
 
 

Distilling Data Into Useful Personas

Affinity Mapping was used to distill trends across all interviews. To start this process each user’s answers and comments were written on post-its note cards (each user with a specific color). All cards were then sorted into categorical trends I noticed among the responses. The overall interviewing process, and the trends extracted from Affinity Mapping were used to create two user personas that served as a reference to ensure product/market-fit.

 
 
 
 

UX Strategy

Initial Sketches Guide Ideation Toward a Potential Solution

Sketching played a large role in allowing me to quickly brainstorm good and bad ideas, and ideate toward a possible solution. Always keeping my volunteer user persona in mind, I sorted through all the ideas and chose the best one that resolved multiple pain points expressed during the interview process. Once the solution idea was chosen, I sketched out a an 8 frame storyboard, which provided me with a good understanding of the volunteer process: from previous experience volunteering, to participating in a new volunteer role.

 
 
 
 
 
 

Choosing the Best Features to Connect Volunteers With Opportunities

With sketching complete, I listed the minimum features necessary to for users to accomplish their tasks of finding volunteer work on their mobile device. In order to prioritize features I assembled a 2x2 diagram which helped me visualize the effort v impact each feature contained. With these prioritization activities, I was able to better understand the minimum requirements my product needed in order to operate successfully, possible additional features that could improve user goals, and features to backlog for a later time.

 
 
 
 

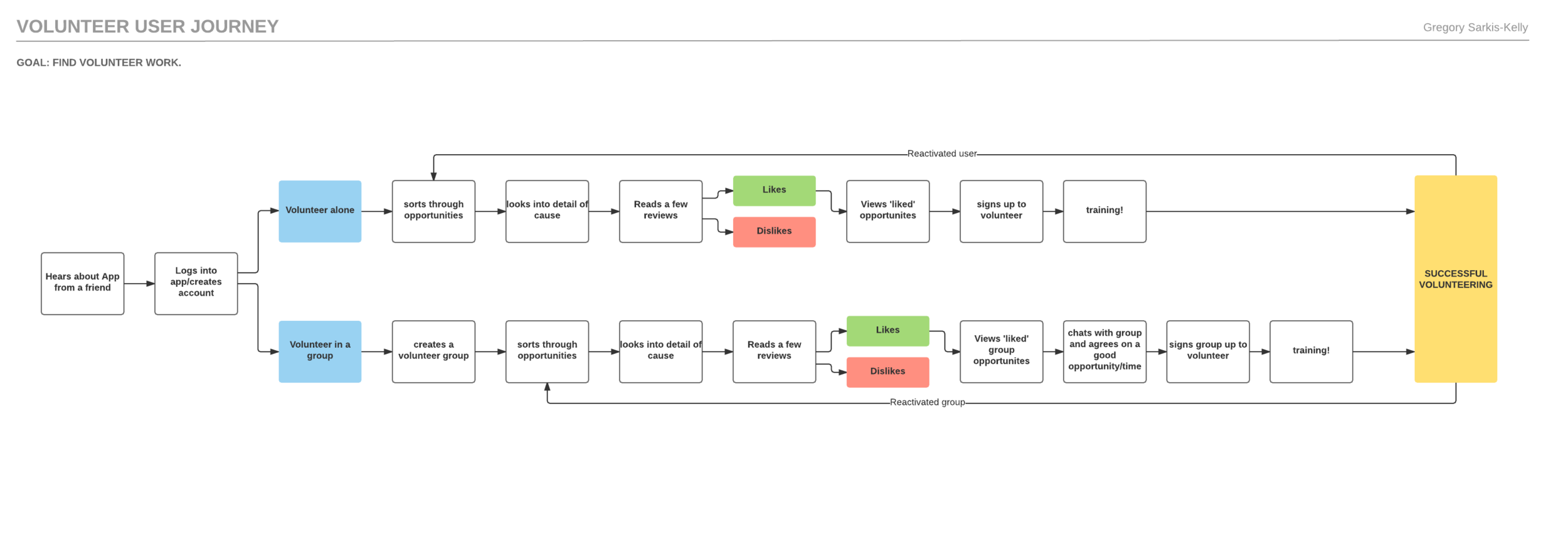
Examining Each Step, Decision Making, and Product Structure

Assembling user flows allowed me to visualize the screen-by-screen steps required to complete the task of joining a volunteer activity. User journeys were assembled to better understand and empathize with users in the their decision making process in each flow-step. These diagrams lead to the creation of a site map which represented a navigation that supported all the user goals with without the current cross platform cognitive load.

 
 
 
 
 

Design Execution & UI

Paper Prototypes to High-Fidelity With Constant Testing

Execution of design began with paper prototyping to quickly flush out possible screen layouts and interactions. Once these paper screens were tested with individuals to understand usability, their feedback was used to create a mid-fidelity prototype on Sketch. At each stage of design, testing was conducted with specific task scenarios to see if the changed or added features were intuitive and helpful to for the user. Once UI and visual design elements were complete, a final high-fidelity prototype was created to test all task scenarios.

 
 
Mid-Fi Prototype
High-Fi Prototype
 
 

Visual Design That Creates Interest and Trust

To begin the process of visual design, I collected screenshot of competitor apps to understand what visual trends already exist in this space. After researching all competitors from my Competitive analysis it seemed that light Greens and Blues were popular for community applications such as this. With this I chose a green as my main color with supporting colors of Green-Blue, Black, White, and Grays. As I wanted to keep the focus on the content and off the header’s iconography, I chose black line icons in the top bar to be visible while not being the focus of the screen or distracting the eye. I decided on typefaces of a Sans-Serif (Montserrat) for bold headings and subheadings, while using a Serif (Cardo) font for body type which is easier to read and softer on the eye. Finally in order to give volunteers a the best visual understanding of each volunteer opportunity, I made sure to use full bleed images during card sorting, detail views, and training modules. All of these elements were chosen with the user in mind, to create an atmosphere where they can feel comfort and trust.

 
 
 
 

Animations With Principle

 
 
Load Content
Swipe Interaction
Grp Menu
 
 

Final Thoughts and Takeaways

The idea of giving back to our communities dates far back. But as lives get busy with personal tasks, the collectivity of our society seems to decrease, leaving people with blinders to the need that exists around them. ChipIn does not strive to create greater incentives to volunteer, but rather improves accessibility to nearby volunteer opportunities, and streamlines the search and training process for prospective volunteers and cause coordinators alike. Market research yielded positive past experiences with volunteering, but large difficulties engaging with new opportunities due to lack of ease in the process. The linear process of user research and strategy left me with very good tools to execute my first cycle of design iterations. The final High-Fidelity prototype of ChipIn successfully takes the volunteer user through all parts of the flow, in order for that user to sign up to volunteer with a group. Next steps in the process would include more testing in the areas of individual volunteering, and onboarding flow to pinpoint additional features and difficulties the user could face. Finally exploring and executing a volunteer coordinator-facing interface is absolutely necessary to allow causes to list and manage the opportunities.

 
 
Next: Personal Project